Product Summary
The CY28349BOC is a FTG for Intel Pentium 4 CPU and Chipsets.
Parametrics
CY28349BOC absolute maximum ratings: (1)Supply Voltage:–0.5 to +7.0V; (2)Input Voltage: –0.5V to VDD+0.5; (3)Storage Temperature (Non-condensing): –65 to +150℃; (4)Max. Soldering Temperature (10 sec): +260℃; (5)Junction Temperature: +150℃; (6)Package Power Dissipation: 1W; (7)Static Discharge Voltage: > 2000V.
Features
CY28349BOC features: (1)Compatible to Intel CK-Titan and CK-408 Clock Synthesizer/driver specifications; (2)System frequency synthesizer for Intel Brookdale 845 and Brookdale G Pentium 4 chipsets; (3)Programmable clock output frequency with less than 1-MHz increment; (4)Integrated fail-safe Watchdog timer for system recovery; (5)Automatically switch to hardware-selected or software programmed clock frequency when w timer time-out; (6)Fixed 3V66 and PCI output frequency mode; (7)Capable of generating system RESET after a Watchdog timer time-out occurs or a change in output frequency via SMBus interface; (8)Support SMBus byte read/write and block read/ write operations to simplify system BIOS development; (9)Vendor ID and Revision ID support; (10)Programmable drive strength support; (11)Programmable output skew support; (12)Power management control inputs; (13)Available in 48-pin SSOP.
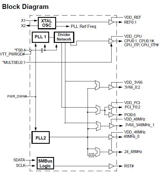
Diagrams

|  |  CY28158 |  Other |  |  Data Sheet |  Negotiable |  | ||||||||||||
|  CY28158OXC |  |  IC TIME SPREAD SPECTRUM 56-SSOP |  Data Sheet |  Negotiable |  | |||||||||||||
|  CY28158OXCT |  |  IC TIME SPREAD SPECTRUM 56-SSOP |  Data Sheet |  Negotiable |  | |||||||||||||
|  |  CY28301 |  Other |  |  Data Sheet |  Negotiable |  | ||||||||||||
|  |  CY28317-2 |  Other |  |  Data Sheet |  Negotiable |  | ||||||||||||
|  |  CY28317PVXC-2 |  Silicon Labs |  Clock Generators & Support Products NB Clk VIA SDRAM Chipsets / Tualatin |  Data Sheet |  
 |  | ||||||||||||
 (Hong Kong)
 (Hong Kong) 
                         
                        
 
                                    



